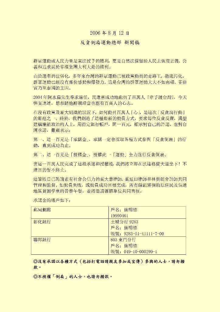
2006年8月12日
施明德先生正式在台北市228和平紀念公園舉行記者會,宣布成立「百萬人民倒扁運動總部」,呼籲國人以一人一百元的方式,在一個月內匯集一百萬人的承諾和授權,若達到一百萬人,他將發動群眾走上凱達格蘭大道靜坐抗議,要求貪腐的陳水扁總統下台。

這是當初發動反貪腐運動的新聞稿,原汁原味呈現總指揮施明德先生動員群眾的創意,和對公共財務的謹慎態度。請特別注意結尾的那兩句有點「純粹性」的叮嚀,更是完整的施氏風格展現。
群眾運動或人民力量是憲法授予的權利,更是自然法保留給人民去恢復正義、公義和追求異於掌權集團大利大是的權利。
由於選舉的世俗化,多年來台灣的群眾運動已被政黨動員的走路工,徹底污化,群眾運動已經沒有那份感動和爆發力。這是台灣的群眾運動大大不如南韓、菲律賓乃至泰國的主因。
2004年陳水扁先生尋求連任,民進黨成功地動員了百萬人『牽手護台灣』,今天弊案連連,想恭請他辭職理當也應有百萬人的心志。
在沒有政黨及龐大組織的狀況下,如何動員百萬人「心」,是這次「反貪腐行動」的難題之一。終於,我們創造了這種嶄新的動員方式,要求每位反貪反腐,渴望建構廉能政治的人士,用指定銀行帳戶,匯一百元,顯示對自己的許諾、也對台灣承諾,嚴肅表示:
第一、這一百元是「承諾金」,承諾一定會採取各種方式參與「反貪倒扁」的行動,直到成功為止。
第二、這一百元是「授權金」,授權此一「運動」全力進行反貪倒扁。
當這一百萬人民完成了這種承諾和授權後,我們將立即在凱達格蘭大道坐下!不達目的誓不終止。
這筆帳目已聘請素有社會公信力的葉大慧律師、葉旭田律師和林賢朗會計師共同管理和監督。如動員失敗,或動員成功目標完成,所有餘額將捐助原住民及偏遠地區貧困學童的營養午餐。並將邀請媒體單位共同查核。
◎沒有承諾以各種方式(包括打電話請親友參加或宣傳)參與的人士,請勿撥款。◎不授權「倒扁」的人士,也請勿撥款。
喜歡這篇文章請加入
粉絲團,是對我們最大的鼓勵!


